1.国家标准
《建筑用装配式集成吊顶通用技术要求(征求意见稿)》
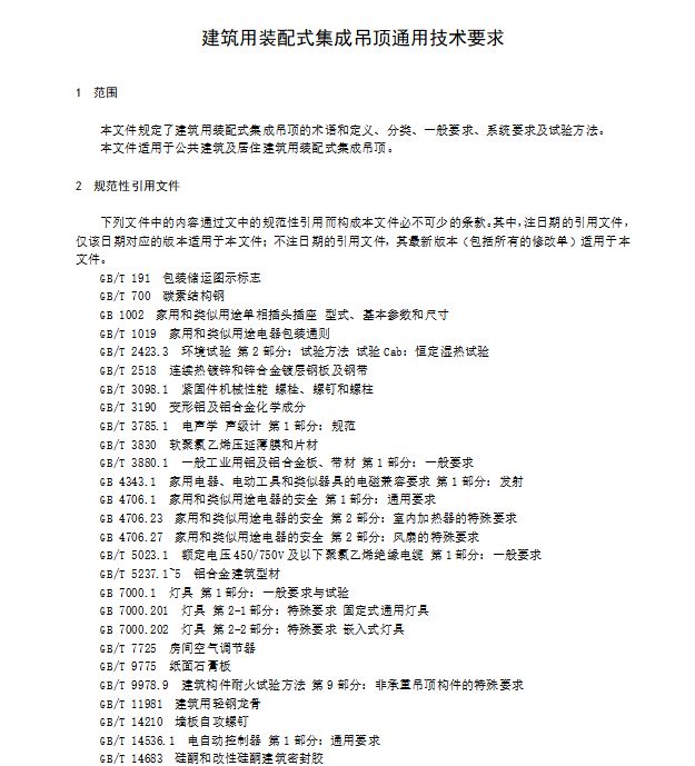
,其内容包括:1 范围
2 规范性引用文件
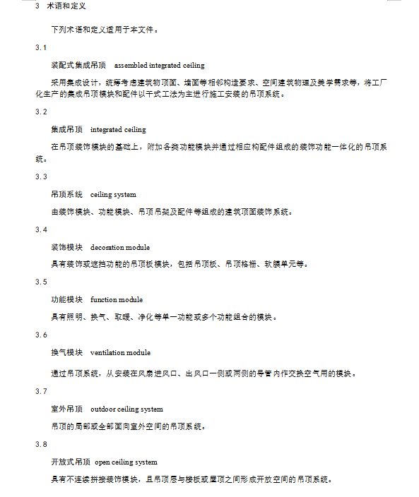
3 术语和定义
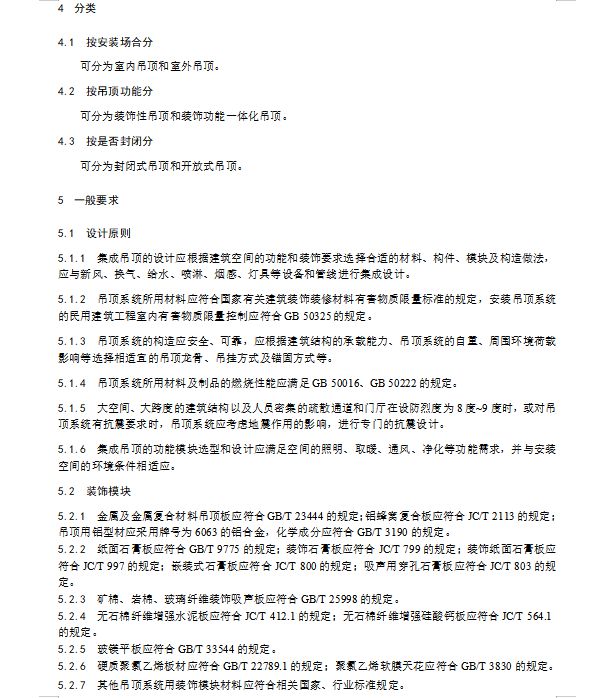
4 分类
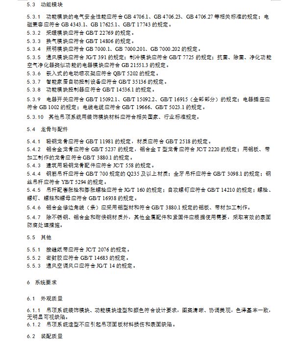
5 一般要求
6 系统要求
7 试验方法
2.行业标准
《城市道路施工养护职业技能标准(征求意见稿)》
,其内容包括:1 总则
2 术语
3 基本规定
4 筑路工
5 桥梁工
6 隧道工
7 盾构机操作工
8 管涵顶进工
9 中小型机械操作工
10 道路巡视养护工
11 桥隧巡视养护工
原文如下:
《建筑用装配式集成吊顶通用技术要求(征求意见稿)》

根据国家标准化管理委员会《关于下达2021年第三批推荐性国家标准计划及相关标准外文版计划的通知》(国标委发〔2021〕28号),我部组织浙江友邦集成吊顶股份有限公司等单位起草了国家标准《建筑用装配式集成吊顶通用技术要求(征求意见稿)》(见附件)。现向社会公开征求意见。有关单位和公众可通过以下途径和方式提出反馈意见:
1.电子邮箱:1009096644@qq.com。
2.通信地址:北京市海淀区复兴路33号翠微大厦写字楼东塔1011室;邮政编码:100083。
意见反馈截止时间为2023年8月11日。
住房和城乡建设部办公厅
2023年7月10日
附件:建筑用装配式集成吊顶通用技术要求(征求意见稿),滑动查看更多
:













《城市道路施工养护职业技能标准(征求意见稿)》
根据住房和城乡建设部《关于开展<城镇燃气行业职业技能标准>等13项工程建设行业标准制订工作的函》(建标标函〔2019〕91号)要求,我部组织中国市政工程协会等单位起草了行业标准《城市道路施工养护职业技能标准(征求意见稿)》,现向社会公开征求意见。有关单位和公众可通过以下途径和方式提出反馈意见:
1.电子邮箱:zgszpxb@163.com。
2.通信地址:北京市海淀区增光路北沙沟101号市政写字楼3层302室;邮政编码:100037。
意见反馈截止时间为2023年8月11日
。住房和城乡建设部办公厅
2023年7月10日
附件:城市道路施工养护职业技能标准(征求意见稿)


因文件内容较多,在此仅展现部分,需要可点此下载全文:


